604: 旅人さん 2020/12/07(月) 18:28:49.56 ID:5YzFrdcp0
ミホヨが敗北した理由
中国では発票と言う領収書がある
公的な場合は一般の領収書は認められず發票だけ認められる
なので中国の企業は消費者が要求する場合必ず発票を発行する義務がある
税金の調査の為の制度らしい
↓
鍾離の性能に怒ったユーザーがコミュニティーでミヨホにこの発票発行を要求
但し、全てのユーザーが毎日同時に要求
これによりミホヨの業務が麻痺
↓
ミホヨ。発票を禁止語に設定し対応
↓
禁止語対応を根拠に公安に企業義務違反と脱税の疑いで訴える
実はこれでミホヨを公安の標的にする為の過程だったらしい
↓
公安の税務調査の対象となる危機に直面したミホヨ← 今ここ
中国では発票と言う領収書がある
公的な場合は一般の領収書は認められず發票だけ認められる
なので中国の企業は消費者が要求する場合必ず発票を発行する義務がある
税金の調査の為の制度らしい
↓
鍾離の性能に怒ったユーザーがコミュニティーでミヨホにこの発票発行を要求
但し、全てのユーザーが毎日同時に要求
これによりミホヨの業務が麻痺
↓
ミホヨ。発票を禁止語に設定し対応
↓
禁止語対応を根拠に公安に企業義務違反と脱税の疑いで訴える
実はこれでミホヨを公安の標的にする為の過程だったらしい
↓
公安の税務調査の対象となる危機に直面したミホヨ← 今ここ
622: 旅人さん 2020/12/07(月) 18:30:09.14 ID:rsaIhS6Ga
>>604
草
草
625: 旅人さん 2020/12/07(月) 18:30:17.08 ID:DalcI8LY0
>>604
公安だ!
公安だ!
628: 旅人さん 2020/12/07(月) 18:30:32.73 ID:51eN/ucp0
>>604
これマジなら計画的に戦ってて草
さすが中国
これマジなら計画的に戦ってて草
さすが中国
631: 旅人さん 2020/12/07(月) 18:30:40.15 ID:dmarQzmPd
>>604
やる事がビッグ過ぎる🙄
ここの心酔しきったスレチャールに見せてやりたいものだ😎
やる事がビッグ過ぎる🙄
ここの心酔しきったスレチャールに見せてやりたいものだ😎
772: 旅人さん 2020/12/07(月) 18:38:38.48 ID:P2V7aFjva
これかな?TOEIC600台の雑魚だから全く翻訳できんが荒れてるのはわかる
https://www.reddit.com/r/Genshin_Impact/comments/k7zmcl/chinese_is_asking_mihoyo_to_give_them_hardcopy/
https://www.reddit.com/r/Genshin_Impact/comments/k7zmcl/chinese_is_asking_mihoyo_to_give_them_hardcopy/
787: 旅人さん 2020/12/07(月) 18:39:30.14 ID:4DV8DziGa
>>772
マジじゃん逝ったな
マジじゃん逝ったな
806: 旅人さん 2020/12/07(月) 18:40:30.04 ID:+xSsOGf6a
>>772
概ね上に書いてあることと同じだ
概ね上に書いてあることと同じだ
900: 旅人さん 2020/12/07(月) 18:44:33.85 ID:oDJNbfYka
932: 旅人さん 2020/12/07(月) 18:46:24.40 ID:rtW0cIllr
>>900
ジネキン有能すぎて笑うw
ジネキン有能すぎて笑うw
855: 旅人さん 2020/12/07(月) 18:42:58.71 ID:nr2X0rz30
901: 旅人さん 2020/12/07(月) 18:44:35.44 ID:P2V7aFjva
>>855
これ本当なら通常スキル爆発全部調整か?wやっぱりテストしてねぇじゃん
これ本当なら通常スキル爆発全部調整か?wやっぱりテストしてねぇじゃん
995: 旅人さん 2020/12/07(月) 18:49:49.99 ID:UUB1hVSiM
>>855
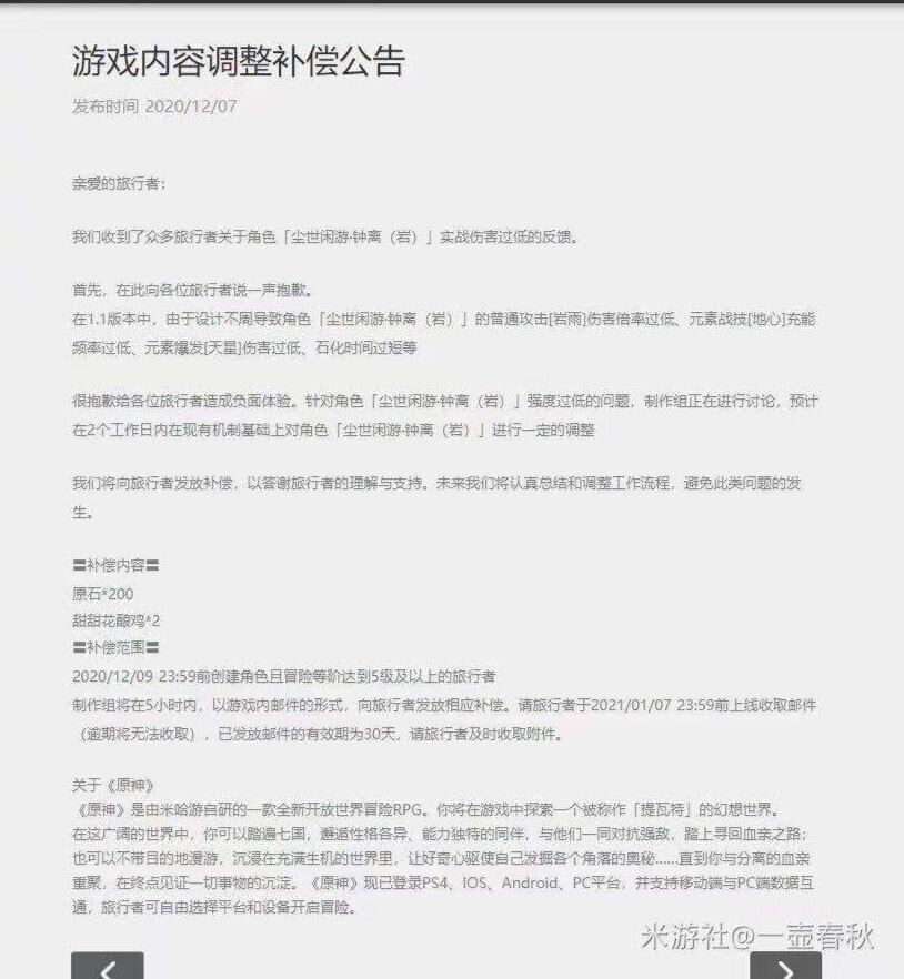
原石200とスイートチキン2来たああああああああ
原石200とスイートチキン2来たああああああああ
元スレ:https://tarte.2ch.sc/test/read.cgi/gamesm/1607330069/
45: 旅人さん 2020/12/07(月) 18:52:22.00 ID:qNqQ4ZggM
80: 旅人さん 2020/12/07(月) 18:54:08.15 ID:fJUwJEJDa
>>45
水曜日までに何か発表か
これで超強化されたらどうすっかなー
水曜日までに何か発表か
これで超強化されたらどうすっかなー
144: 旅人さん 2020/12/07(月) 18:56:37.63 ID:JoEZ/FssM
>>45
あー翻訳してみるとこれは弱いとクレーム来てるからちょっと話し合うよゴメンね詫び石かな
調整が決まったわけではないけどとりあえず黙れってやつか
あー翻訳してみるとこれは弱いとクレーム来てるからちょっと話し合うよゴメンね詫び石かな
調整が決まったわけではないけどとりあえず黙れってやつか
元スレ:https://tarte.2ch.sc/test/read.cgi/gamesm/1607334359/





コメント
管理人への連絡は、コメントでは埋もれて対応できないことが多いので、問い合わせからお願いします。コメント一覧 (25)
おかき
が
しました
おかき
が
しました
これに屈したのかよ…
おかき
が
しました
日本のソシャゲでそんなのあったけ
おかき
が
しました
おかき
が
しました
おかき
が
しました
崩壊だったらこんなもんかで済まされてたかも知れんが原神の規模でやったらそら袋叩きよ
個人的には鍾離が強くなるなら嬉しいからもっとやれ
おかき
が
しました
まあ強くなるなら歓迎するわ
おかき
が
しました
公安まで関わるようになるって偶然なのか最初からそうなることを狙っていたのか
後者だったら他のゲームでも似たようなことしてるんだろうか?
おかき
が
しました
日本人は騒ぎ方が下手だからな
おかき
が
しました
おかき
が
しました
おかき
が
しました
そりゃあ中国モデルの国の神って言ったら多少強くしないと荒れるの1番中国人がわかってそうなのに
おかき
が
しました
ピックアップ延長みたいなことがあってもおかしくなくて
結果的に待ってるキャラのピックアップやほかの開発部分が遅れてくんじゃないの
おかき
が
しました
おかき
が
しました
気軽にチートでゲーム壊してるし、そんな感覚なんだろうな
おかき
が
しました
使い道分からん位弱くしたらそりゃガチャ慣れしてない人は怒るわ
おかき
が
しました
おかき
が
しました
おかき
が
しました
おかき
が
しました
コメントする